一文看懂丨“十四五”102项重大工程,哪些与暖通行业息息相关
来源:冷暖商情网2022-04-08
暖通行业工程项目市场历经多年的发展,在产品升级迭代以及竞争格局等因素的影响下,逐渐构建出贴近市场需求层次、契合主流发展思维的多场景行业应用体系。
目前,国家对重大项目建设发力的迹象越来越明显。继3月29日国务院常务会议部署用好政府债券扩大有效投资后,日前,国家发改委组织召开的“十四五”规划102项重大工程实施部际联席会议第一次会议要求,加快在建项目建设,尽快形成实物工作量。
102项重大工程,目前已分解出2600多个项目,正在稳妥有序推进实施。不少业内人士指出,随着有关部门稳增长、稳投资政策持续发力,下阶段投资有望展现良好增势,特别是基建投资有望达到较高增速,为中央空调市场稳健发展发挥重要作用。
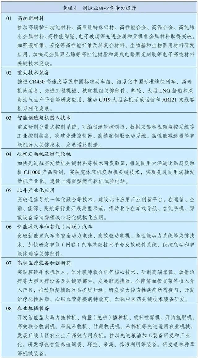
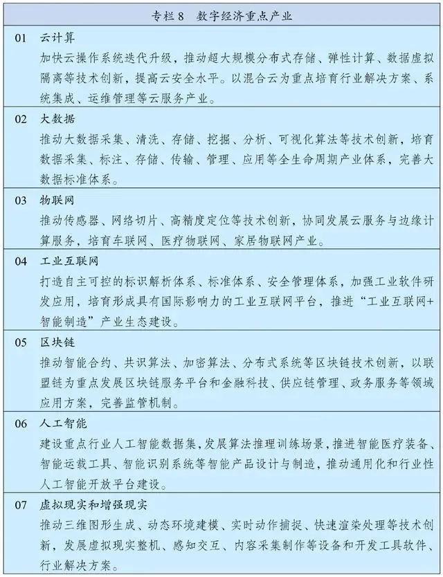
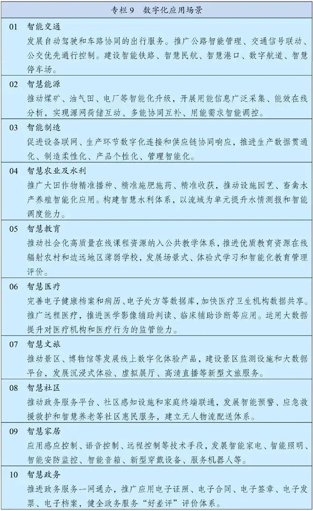
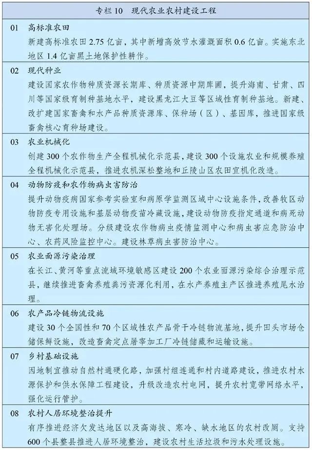
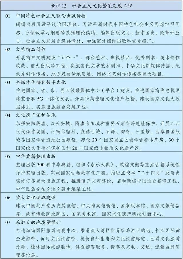
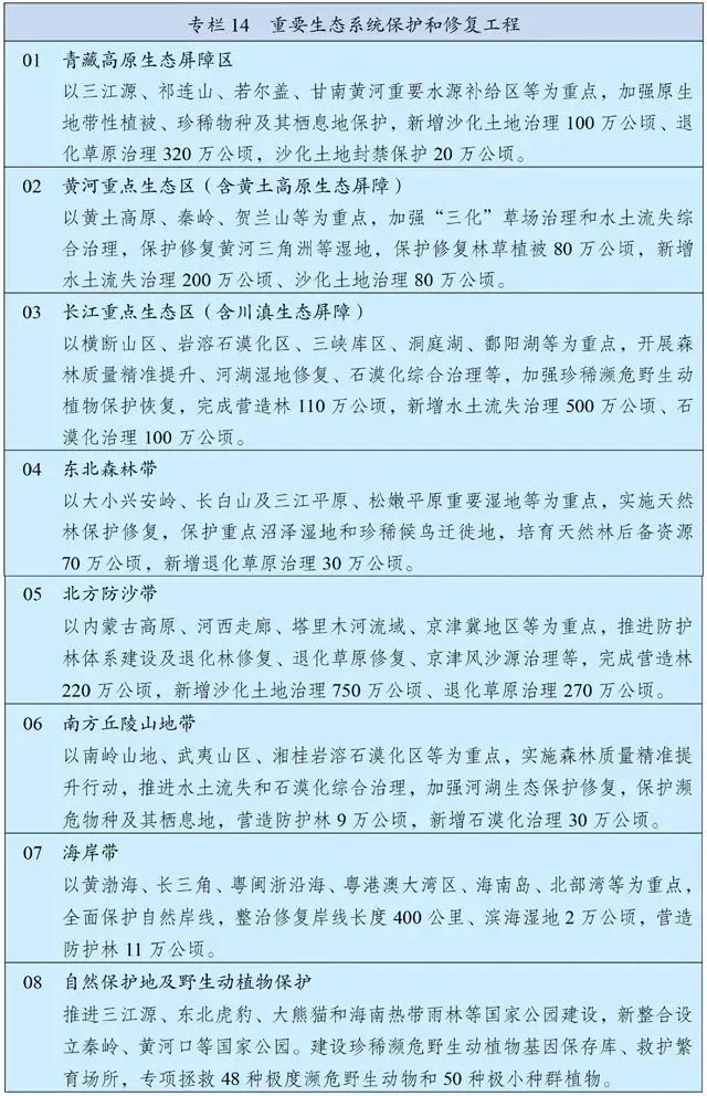
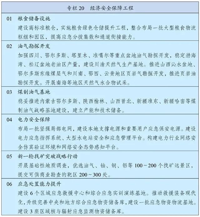
下面具体来看看,102项主要涉及哪些领域:




















*“十四五”规划纲要重大工程专栏图源自于网络

